Distributed RecruitmentSM

Specialists working together to transform your recruitment

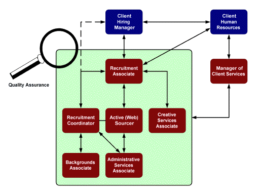
Hyrian's distributed recruitmentSM model combines supply chain, capacity planning, assembly line and quality control practices adapted from the manufacturing industry, for a scientific and proactive approach to large-scale, complex recruitment.  But working with Hyrian doesn't have an assembly-line feel; each client hiring manager deals with just one Hyrian recruiter, supported by a team of subject-matter experts.  It's personalized service, with extraordinary results.

The graphic below shows a sample distributed recruitmentSM department that might be used to meet large corporation's hiring needs. Hover your mouse over each position to learn more about its contribution to the process.

Distributed Recruiting

If you are less than 100% happy with the cost, quality, and speed of your hiring process, contact Hyrian and find out what we can do for you.